ホーム / 例題集 / 磁場解析[Luvens、過渡解析] / 例題10 120度通電DCモータ(SW素子利用)
例題10 120度通電DCモータ(SW素子利用)

本例題について
-
120度通電のDCブラシレスモータの基本特性解析例を示します。
-
トルク、磁束密度分布、鉄損などを計算します。
-
外部回路連成解析機能を利用します。
-
コア部分は電磁鋼板の積層構造を模擬するため、均質化法を利用します。
-
表に記載されていない条件はデフォルトの条件を使用します。
-
本例題は計算の高速化のため、1/6周期対称モデルを採用しています。
-
Femtetのバージョンや環境により結果が多少ことなります。
解析モデルダウンロード
-
プロジェクトファイルをダウンロード(右クリックし、名前を付けてリンク先を保存してください。)
解析条件
|
項目 |
条件 |
|
解析空間 |
2次元 |
|
奥行き方向の厚み |
10[mm] |
|
単位 |
mm |
|
磁場解析[Luvens] |
|
|
解析の種類 |
|
|
解析オプション |
外部回路連成をチェック 回転機をチェック
[部分モデル(対称モデル)の設定] 部分モデルをチェック 分割数:6 [外部回路入出力値換算] 換算するをチェック 直列数:1 並列数:6 結果をフルモデルに換算して出力をチェック
基本周波数:極数、回転数から計算をチェック 極数:12 |
回転機タブの設定を以下のように行っています。
|
タブ設定 |
設定項目 |
条件 |
|
回転機 |
回転移動 |
速度一定にチェック 回転数:5000[r/min] ロータの初期回転位置:0[deg] |
|
スライドメッシュの分割数 |
周方向メッシュ分割角度:1.0[deg] 1ステップ当たりの回転量:1[メッシュ] スライドメッシュ層数:3 |
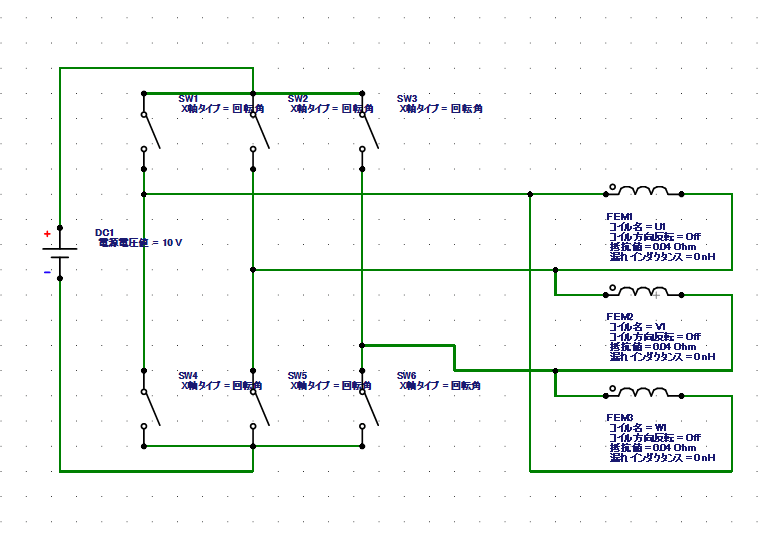
外部回路図は以下の通りです。
DC電源とスイッチ素子により、120度通電(矩形波駆動)をしています。
外部回路入出力値換算をONにしているため、FEMコイル素子の抵抗値にはフルモデル相当の相抵抗を設定しています。
換算についての詳細は「外部回路換算」および「外部回路換算の設定例」をご参照ください。

三相ブリッジ回路(インバータ回路)の6個のスイッチング素子のうち一相はハイサイド側、
他の一相はローサイド側、残りの相は上下とも素子をオフという通電パターンで各素子をスイッチングしています。
スイッチングのタイミングは以下の通りです。
|
機械角[deg] |
SW1 |
SW2 |
SW3 |
SW4 |
SW5 |
SW6 |
|
0 |
0 |
0 |
1 |
1 |
0 |
0 |
|
10 |
0 |
0 |
1 |
0 |
1 |
0 |
|
20 |
1 |
0 |
0 |
0 |
1 |
0 |
|
30 |
1 |
0 |
0 |
0 |
0 |
1 |
|
40 |
0 |
1 |
0 |
0 |
0 |
1 |
|
50 |
0 |
1 |
0 |
1 |
0 |
0 |
|
60 |
0 |
0 |
1 |
1 |
0 |
0 |
メッシュタブを以下のように設定しています。
|
タブ設定 |
設定項目 |
条件 |
|
メッシュ |
メッシュ設定 |
標準メッシュサイズを自動的に決定する:OFF 標準メッシュサイズ:1[mm] |
|
空気領域自動作成 |
空気領域を自動作成するにチェック 空気領域のスケール:1.2 |
過渡解析タブを以下のように設定しています。
ステップ数が180で、周方向メッシュ分割角度が1.0[deg]、1ステップ当たりの回転量が1[メッシュ]ですので、機械角で180*1.0*1=180[deg]まで回転させる解析となります。
-
本モデルは電源が電圧指定であるため、コイル電流やトルクが定常状態になるまで時間がかかります。
-
鉄損を計算する場合は、定常状態後、電気角1周期分の時間ステップと、材料定数の鉄損特性定義が必要です。
|
タブ設定 |
設定項目 |
条件 |
|||||
|
過渡解析 |
時間ステップ |
自動 |
|||||
|
表 |
|
モデル図
中央にロータであるロータコアと磁石があり、周囲にステータコアとコイルを配置した構成となっています。
12極18スロットのモータです。
2次元モデルでの解析です。
対称性を利用し、1/6の周期対称モデルとしています。
回転周期境界(Symmetric)を設定しています。

ボディ属性および材料の設定
|
ボディ No./ボディタイプ |
ボディ属性名 |
材料名 |
|
4/Sheet |
Mag01 |
mag |
|
5/Sheet |
Mag02 |
mag |
|
0/Sheet |
RotorCore |
50H350_日本製鉄※ |
|
19/Sheet |
StatorCore |
50H350_日本製鉄※ |
|
21/Sheet |
U1- |
008_銅(Cu)※ |
|
22/Sheet |
U1+ |
008_銅(Cu)※ |
|
24/Sheet |
V1- |
008_銅(Cu)※ |
|
23/Sheet |
V1+ |
008_銅(Cu)※ |
|
25/Sheet |
W1- |
008_銅(Cu)※ |
|
20/Sheet |
W1+ |
008_銅(Cu)※ |
※材料データベースを利用
ボディ属性は以下のように設定しています。
コア部分は積層鋼板を模擬するため、均質化法を利用する設定(積層タブ)としています。
|
ボディ属性名 |
タブ |
設定 |
|
Mag01 |
方向 |
方向タイプ:円中心方向 中心軸の座標:X=0, Y=0, Z=0 中心軸のベクトル:X=0, Y=1, Z=0 向き:外向き |
|
ステータ/ロータ/空気 |
ロータ |
|
|
Mag02 |
方向 |
方向タイプ:円中心方向 中心軸の座標:X=0, Y=0, Z=0 中心軸のベクトル:X=0, Y=1, Z=0 向き:内向き |
|
ステータ/ロータ/空気 |
ロータ |
|
|
RotorCore |
積層 |
積層を考慮するにチェック 占積率:97[%] 積層方向ベクトル:X=0, Y=1, Z=0 |
|
ステータ/ロータ/空気 |
ロータ |
|
|
StatorCore |
積層 |
積層を考慮するにチェック 占積率:97[%] 積層方向ベクトル:X=0, Y=1, Z=0 |
|
ステータ/ロータ/空気 |
ステータ |
|
|
U1- |
電流 |
波形:外部回路連成 回路上のコイル名:U1 巻数:70[Turn] 方向:手前向き |
|
ステータ/ロータ/空気 |
ステータ |
|
|
U1+ |
電流 |
波形:外部回路連成 回路上のコイル名:U1 巻数:70[Turn] 方向:奥向き |
|
ステータ/ロータ/空気 |
ステータ |
|
|
V1- |
電流 |
波形:外部回路連成 回路上のコイル名:V1 巻数:70[Turn] 方向:手前向き |
|
ステータ/ロータ/空気 |
ステータ |
|
|
V1+ |
電流 |
波形:外部回路連成 回路上のコイル名:V1 巻数:70[Turn] 方向:奥向き |
|
ステータ/ロータ/空気 |
ステータ |
|
|
W1- |
電流 |
波形:外部回路連成 回路上のコイル名:W1 巻数:70[Turn] 方向:手前向き |
|
ステータ/ロータ/空気 |
ステータ |
|
|
W1+ |
電流 |
波形:外部回路連成 回路上のコイル名:W1 巻数:70[Turn] 方向:奥向き |
|
ステータ/ロータ/空気 |
ステータ |
材料定数は以下のように設定しています。
コアは材料データベースの「50H350_日本製鉄」を利用しています。
B-Hカーブと鉄損テーブルはデータベースの値をそのまま利用していますが、鉄損計算手法を[振幅値]から[周波数分析(FFT)]に手動で変更しています。
鉄損テーブルによる鉄損計算では、周波数と磁束密度の振幅をテーブルに照らし合わせて鉄損密度を計算しますが、
正弦波以外の入力時には周波数分析(FFT)を実施しないと、鉄損の高調波成分を考慮できないためです。
計算手法の詳細は「透磁率」タブを参照してください。
|
材料名 |
タブ |
定数 |
|
mag |
透磁率 |
材料タイプ:永久磁石
|
|
磁化特性タイプ:線形
|
||
|
磁化の強さ:0.7「T]
|
||
|
比透磁率:1.05
|
||
|
50H350_日本製鉄 |
鉄損 |
計算手法:周波数分析(FFT)
|
境界条件
反周期の周期対称境界を設定しています。
|
境界条件名/トポロジ |
タブ |
境界条件の種類 |
条件 |
|
Symmetric |
対称/不連続 |
周期的 |
回転周期(反周期) |
解析結果
添付プロジェクトの解析モデル「電流印加」の結果です。
回転角度が0[deg]の時の磁束密度分布と磁束線を示します。

トルク波形を示します。結果テーブルの「トルク[N・m]」に出力されます。
90[deg]から定常状態になっています。

各種損失は結果テーブルの「損失[W](最終1周期参照値)」に出力されます。



